Instance Verification Kit (IVK)
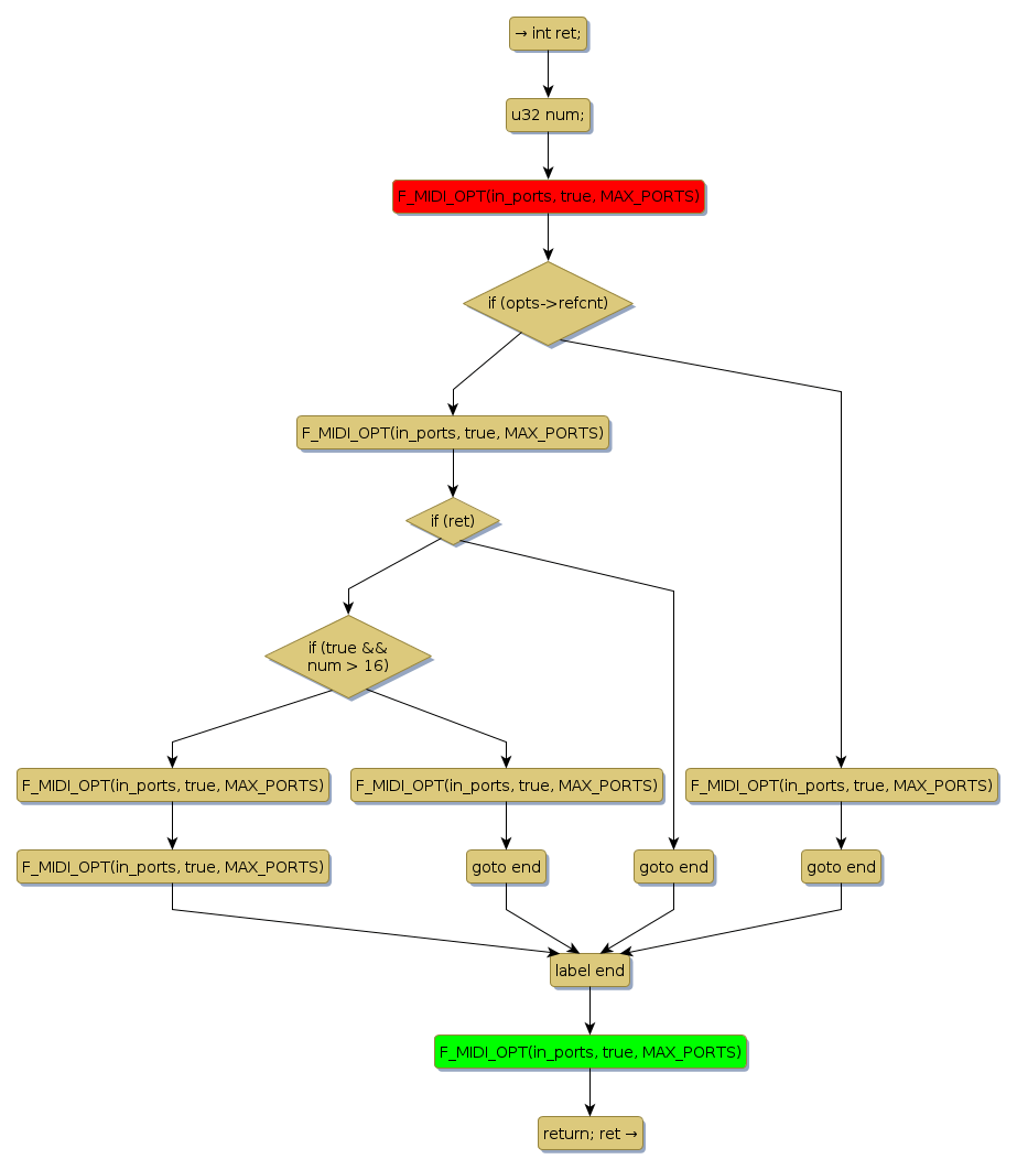
mutex lock @ [25446+37+/linux-3.19-rc1/drivers/usb/gadget/function/f_midi.c]
Instance Signature: lock
|
The Matching Pair Graph:
|
|
Function Name
|
Control Flow Graph (CFG)
|
Events Flow Graph (EFG)
|
Source Correspondence
|
|
f_midi_opts_in_ports_store
|
|
|
[25446+37+/linux-3.19-rc1/drivers/usb/gadget/function/f_midi.c]
|